


公司簡介詳細...
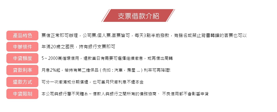
- 三重票貼,蘆洲票貼,八里票貼,八里支票借款首選中天當舖,不管您是公司票、本人票亦或禁背支客票皆可在中天利用票貼業務達到支票借款的目的,快速核貸,隨到隨辦,手續簡便,安全保密,額度高利息低,立即放款。
最新資訊更多...
- 三重票貼快速助周轉2023-03-27
- 支票貼現簡稱票貼,也有人說貼現,指的是,持票人為了資金融通的需要,2022-01-13
- 八里支票借款利息低2021-05-04
- 合法的三重票貼2020-09-02
- 快速撥款蘆洲票貼2020-02-17
- 用支票借款到當舖借款成功2019-08-21
- 八里支票借款息低保密2019-07-10
- 蘆洲票貼超優秀2019-06-17
- 正派當舖蘆洲票貼2019-05-06
- 高評價八里支票借款2019-04-15
- 八里支票借款服務優等2019-03-11
- 八里支票借款優良商家2019-02-12
- 蘆洲票貼靈活運用2019-01-07
- 八里支票借款注重穩私2018-12-11
- 蘆洲票貼優良商家2018-11-16
- 合法利息八里支票借款2018-10-31
- 方便快捷三重票貼2018-10-09
- 還款彈性三重票貼2018-09-05
- 中小企業融資仰賴票貼2016-05-18
- 八里支票借款籌資最便利2016-04-18






